
还记得环太平洋里驾驶员训练的100%同步率吗?
电影设定是由两名脑部神经网络互相串连(浮动神经元连结)的操纵者同步操作战斗机甲。
这对目前科技现状来说,还是有点遥遥无期。但还有一种可以实现与人100% 同步的方法——动作捕捉。
上世纪80年代,当时,电影业和游戏行业都迫切需要一种能够真实地呈现人类动作的技术。传统的手工绘制和建模已经无法满足需求,于是科学家们开始探索一种更先进的方法。
较早的动作捕捉系统可以追溯到电影《特警判官》。
在这部电影中,制作团队使用了一种基于光感应的系统,通过追踪演员身上的特殊标记来记录他们的动作。这个系统开创了动作捕捉的先河,为今后的发展奠定了基础。
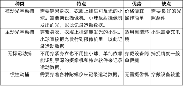
动作捕捉是一种技术,通过使用专门的传感器设备,将人类的运动动作转化为计算机可识别的数据。这些数据可以用于电影、游戏、体育科学等多种领域。简而言之,动作捕捉可以真正实现把你的动作100%搬运到虚拟世界中。
动作捕捉系统通常包括传感器、摄像头和计算机。传感器贴在演员的身上,记录他们的运动轨迹。摄像头可以用于捕捉演员的表情和细节,以便更真实地呈现在屏幕上。计算机则负责处理数据,并将其转化为逼真的动画。
现如今,动作捕捉已经成为许多优电影、游戏和体育科学领域的标配技术。让我们来看看它在这些领域中的应用。
动作捕捉可以用于创造逼真的special effects和角色动画。想想《复仇者联盟》中的超级英雄们如何在银幕上华丽登场,他们的动作之所以如此流畅自然,正是得益于动作捕捉技术的应用。
动作捕捉可以提升游戏角色的真实感。你是否曾经玩过那些让你觉得自己仿佛置身其中的游戏?正是因为游戏开发者们利用了动作捕捉技术,将现实世界中的动作转化为游戏中的角色动作。
动作捕捉可以用于分析运动员的动作技巧和姿势。可以通过动作捕捉系统准确地测量运动员的关节角度、肌肉活动等数据,帮助他们优化训练计划和改进技术。
动作捕捉技术在舞蹈和表演艺术中也有较广地应用。它可以捕捉舞者或演员的动作,并将其转化为虚拟角色或special effects动画。例如,一些现代舞团会利用动作捕捉技术来创作独特的舞蹈作品,将真实的舞者动作与虚拟场景相结合,营造出令人惊叹的视觉效果。
动作捕捉技术在虚拟现实(VR)和增强现实(AR)领域中也得到较广地应用。它可以让用户在虚拟或增强的环境中与数字角色进行互动,增强沉浸感和真实感。例如,一些VR游戏使用动作捕捉技术,让玩家能够以身临其境的方式与游戏世界进行互动。
这些只是动作捕捉技术在各个领域中的一些应用案例,随着技术的不断进步,我们可以期待更多创新和惊喜。动作捕捉技术的较广地应用为我们带来了更加逼真和沉浸的体验,同时也推动了相关领域的发展。
推荐动作捕捉产品:xsens动作捕捉系统
简介:Xsens提供经过实践证明的运动捕捉和分析系统,专门研发高质量的惯性测量单元(IMU)传感器。
xsens的传感器非常小巧轻便,可以轻松地贴在身体的各个部位。它采用惯性测量技术,可以准确地追踪身体的动作,包括头部、手臂、腿部等。与其他传统的光感应系统相比,xsens的优势在于它的灵活性和便携性。
此外,xsens的传感器具有高度的准度和实时性,可以实时捕捉运动数据,并将其传输到计算机进行实时处理。这使得演员或运动员在使用xsens时可以即时看到他们的动作在虚拟世界中的表现。
xsens的动作捕捉技术在电影制作、游戏开发和运动训练等领域都有较广地的应用。它已经被许多有名电影制作公司和游戏开发工作室采用,并得到了业界的较广地认可。
总结一下,动作捕捉是一项令人着迷的技术,它能够将人类的动作带入虚拟世界,为电影、游戏和体育科学等领域带来真实、逼真的体验。而xsens作为一款优的动作捕捉产品,为用户提供了高质量、准度高的传感器,成为许多专业制作团队和运动员的**。

