banner
学习与分享

您的当前位置:首页 > 新闻资讯 > 学习与分享

人机交互研究中常见用于认知负荷评价的眼动指标

来源:未知 │ 发表时间:2022-02-14 | 浏览数:载入中...


       眼动追踪技术是洞察人类的认知的重要研究工具,已成为人机交互以及人因工程、认知工效学等相关学科的不可或缺的研究工具。随着用户交互界面和用户体验发展到新的高度,人机交互的重要性也与日俱增。智能手机、平板电脑和笔记本电脑等物联网计算设备的大规模使用,促使人们需要更好的用户体验。眼动跟踪可以极大地帮助评估产品、应用程序、网站或任何界面的可用性。眼动追踪技术为理解用户的心理模型和用户在执行任务时面临的问题提供了宝贵的数据,如基于菜单的用户界面信息搜索方法的性质和有效性研究。

       在人机交互(HCI)研究中,有许多常用的测量认知负荷的眼动指标,通过这些眼动指标,我们可以了解用户的认知过程以及认知负荷。根据研究的性质和背景,每个指标都可以应用各种测量算法。


1. 眼动可视化指标

    在当前常见的眼动追踪系统中,有两种常见的可视化类型:热图和凝视图。


● 热图(Heat map)

热图是数据聚类的图形表示,它们的值用颜色表示。通过注视次数和注视时间计算热图。它显示了对特定部分的关注次数和时间。



2022.2.14图片1.png


● 凝视图(Gaze plot)
凝视图显示了注视发生以及移动的顺序。圆圈表示注视点,圆圈区域与注视长度成正比。执行一项任务的操作步骤越多,说明认知负荷越大。


2022.2.14图片2.png



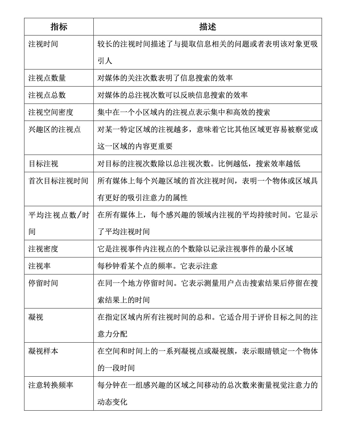
2. 注视指标
    注视是研究人员用来推断认知过程的重要的参考依据之一。在这个过程中,眼睛本质上停止扫描场景,并停留在中央凹的位置,以便视觉系统可以聚焦在正在看的东西上。常见的注视分析指标如下表所示:

2022.2.14表格1.jpeg

3. 眼跳指标
    眼跳是另一种眼球追踪方法,用来快速地将中央凹从一个兴趣点移动到另一个兴趣点,这表明了两个注视点之间的转换。
    眼跳的长度和振幅是紧密相关的,当眼睛自动地从一个注视点移动到另一个注视点,需要30-80毫秒来完成。可以通过测量眼跳的速度和长度来研究认知负荷,负荷越高,眼跳越长。回视(regressive saccades)可以为信息加工难度提供线索。


2022.2.14图片3.png

2022.2.14表格2.png


4. 瞳孔直径指标
    瞳孔大小可以作为认知负荷的一种表现,这是一种无意识的反射,瞳孔的直径范围从1/16英寸(1.5毫米)到1/3(8毫米)。瞳孔扩张的变化伴随着努力的认知过程。


2022.2.14图片4.png


5. 扫描路径指标
    扫描路径是另一个体现被试在任务中眼球运动的空间结构指标。分别用直线和圆表示眼跳和注视的凝视图是一种常用的扫描路径可视化方法。


2022.2.14图片5.png


2022.2.14表格3.png

6. 眨眼指标
    眨眼活动是测量认知负荷的另一项指标。眨眼频率和眨眼延迟将为更深入地了解被试的注意状态提供信息。高眨眼率和低眨眼率被发现与高的脑力活动有关。同样的,眨眼速度的增加和减少以及眼睑开放度的降低也暗指疲劳状态的加剧。

2022.2.14表格4.png






15bh0gmPrfsIWLO5sr6heFS6MADn1au2CEs9K75yubDi3qw66E0y87K8kv+aO8dRB1U31hoxqSwq3CgUJuu0Nky1tLSzykpMPy+LkKI/70mZkM4fMi7x5IUESOshqFjCRpXk5zJoU6DOtwyR9Y7iUOxZTX8MBfYmgSmI9UeJGpduhMZvwhqAiu41AnZfZvfJ81HHGY5c9vYZue4GREZMcKf1mukMwdMppAiXWU37fGo=