banner
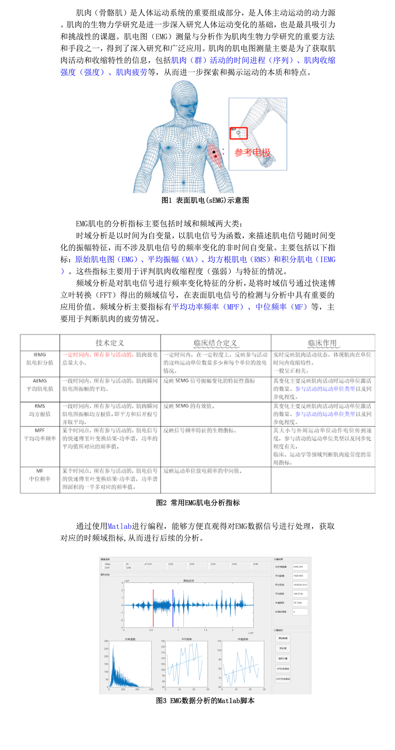
hgxtkooLpEVOLS4ZQosQ2lS6MADn1au2CEs9K75yubDi3qw66E0y87K8kv+aO8dRB1U31hoxqSz4FFU7ACoix/GbKrrVtQullTVcVquOG1bDhOyculjKd82ZUWG93n6Fz1bTEHxco78p8LLB51az3eo3LsRH87sTdQe179+B2H8JVtfQS+UnBwPX1AKg4BhEhC0m1wrffUTiuCedWsSo0/ZIsurUarg9