西门子医学诊断产品主动召回电解质血气分析仪
更新时间:2024-08-12 14:10:20 关键词:医疗动态
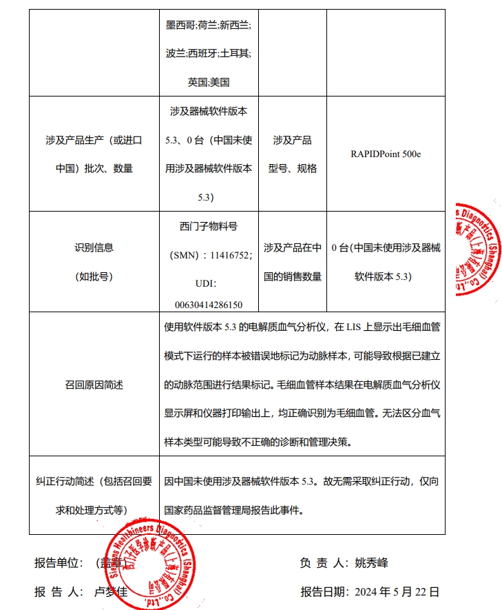
近日,西门子医学诊断产品(苏州)有限公司发布重要通知,宣布由于5.3版本软件运行异常等原因,生产商美国西门子医学诊断股份有限公司(Siemens Healthcare Diagnostics Inc.)决定对其生产的电解质血气分析仪RAPIDPoint® 500e Blood Gas System(注册证编号:国械注进20222220292)进行主动召回。此次召回级别为二级召回,旨在确保医疗设备的使用安全,保护患者和医护人员的利益。

据西门子医学诊断产品(苏州)有限公司报告,此次召回涉及特定型号、规格及批次的电解质血气分析仪RAPIDPoint® 500e。该设备因5.3版本软件存在运行异常问题,可能影响检测结果的准确性和设备的稳定性。为了确保医疗设备在临床应用中的安全性和有效性,公司决定采取主动召回措施,对受影响的设备进行修复或更换。
西门子医疗一直致力于提供高质量的医疗设备和解决方案,此次召回行动体现了公司对产品质量和患者安全的高度负责态度。公司表示,将尽快与受影响的用户联系,提供详细的召回信息和解决方案,确保召回工作顺利进行。
用户可通过查看《医疗器械召回事件报告表》了解涉及产品的具体型号、规格及批次等详细信息。同时,西门子医学诊断产品(苏州)有限公司提醒用户,在召回期间,如发现设备存在异常或疑问,请立即停止使用并联系公司客服部门,以便及时获得技术支持和解决方案。
西门子医疗的电解质血气分析仪RAPIDPoint® 500e作为一款高性能的床旁检测设备,广泛应用于临床诊疗中,能够快速提供准确的血气、电解质等检测结果,为医生制定治疗方案提供重要参考。此次召回行动虽然对部分用户造成了一定的不便,但公司表示将全力以赴,确保用户能够尽快恢复正常使用,并继续享受西门子医疗带来的高品质服务。
未来,西门子医疗将继续秉承“以患者为中心”的理念,不断优化产品设计和生产工艺,提升产品质量和服务水平,为全球医疗事业的发展贡献更多力量。

